在线咨询
0086-416-7873535
官方微信
官方微信
中国贸易空间声音取连锁门店布景音乐行业
来源:ballbet贝博(中国)艾弗森官方网站
发布时间:2026-02-19 09:51
 

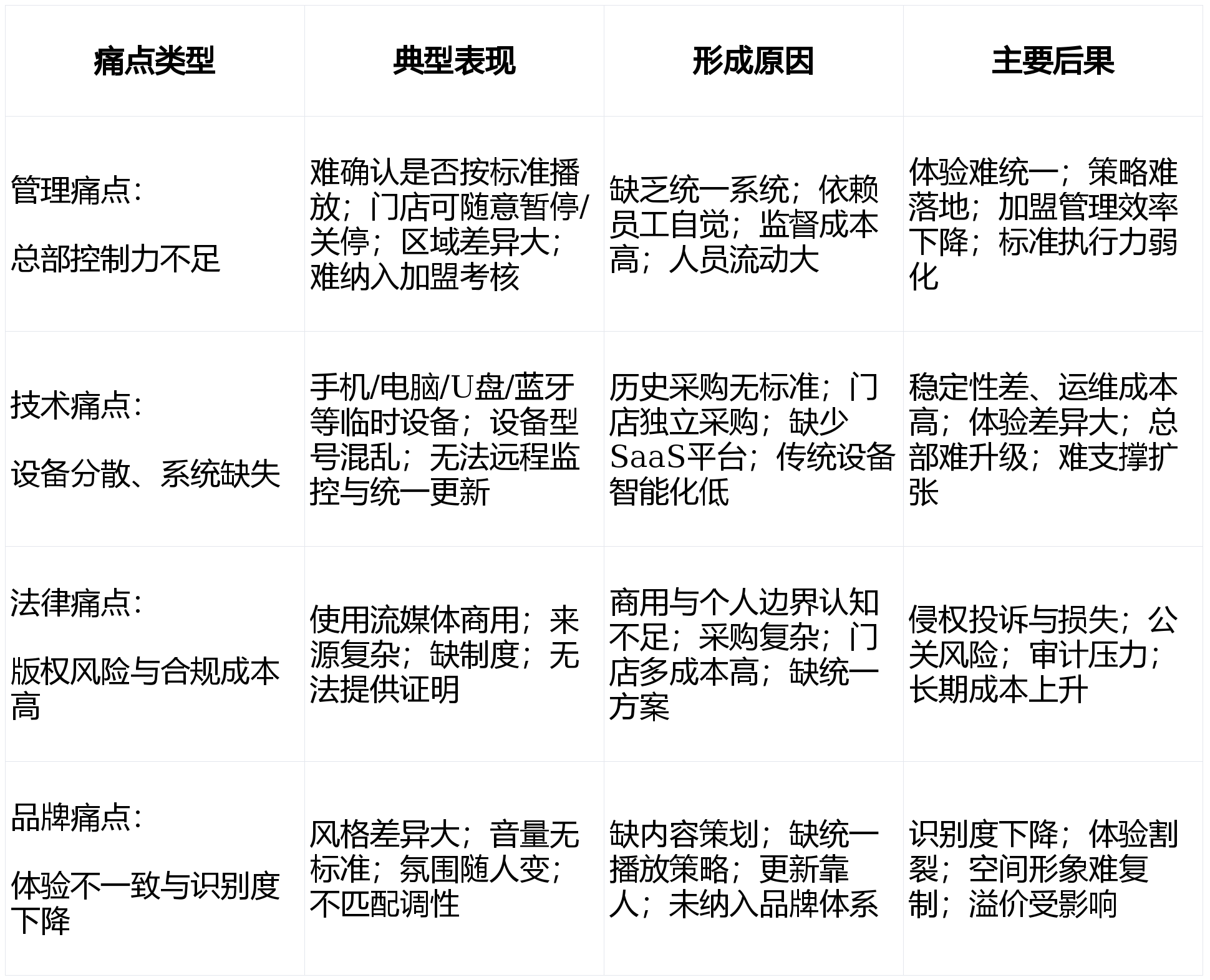
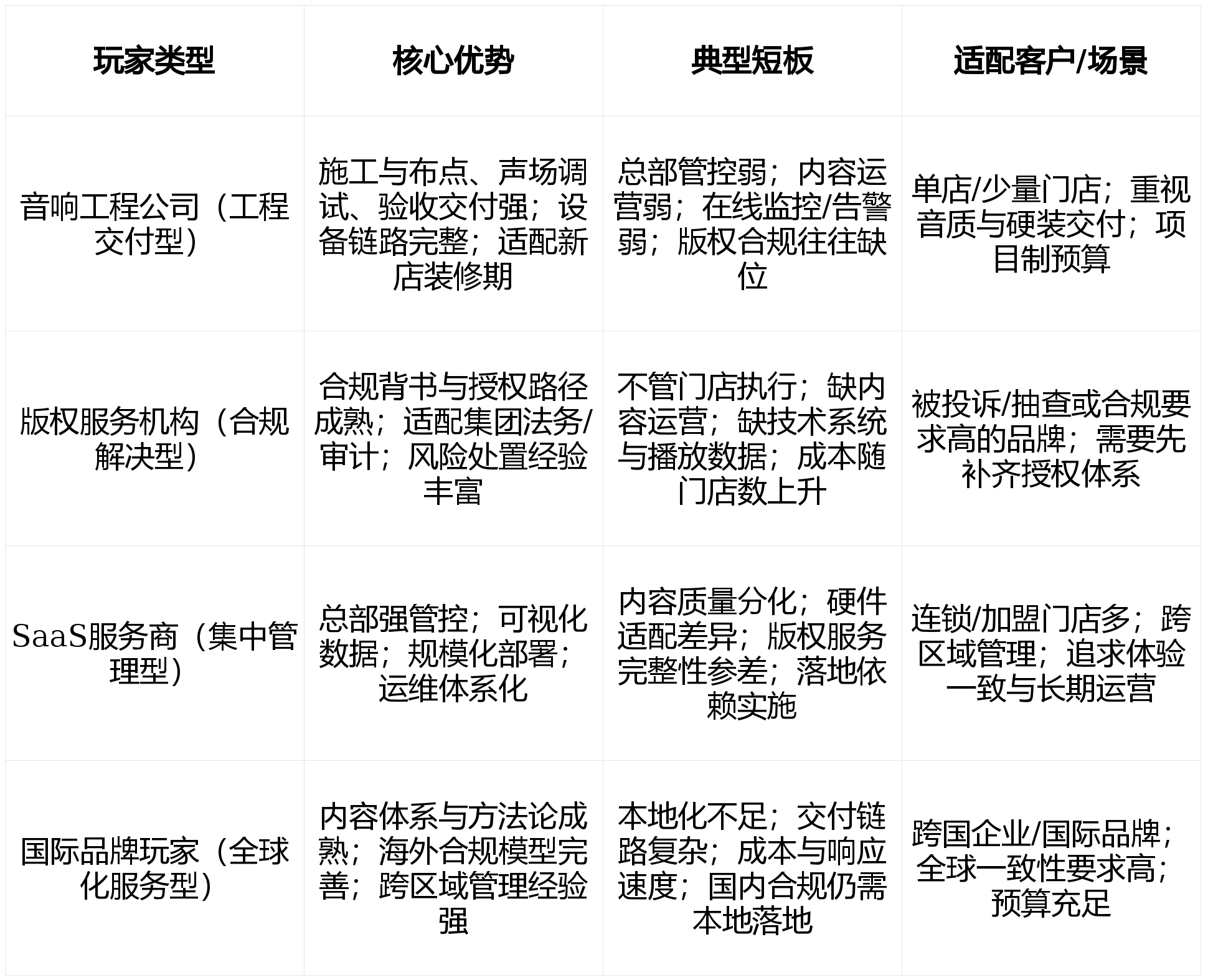
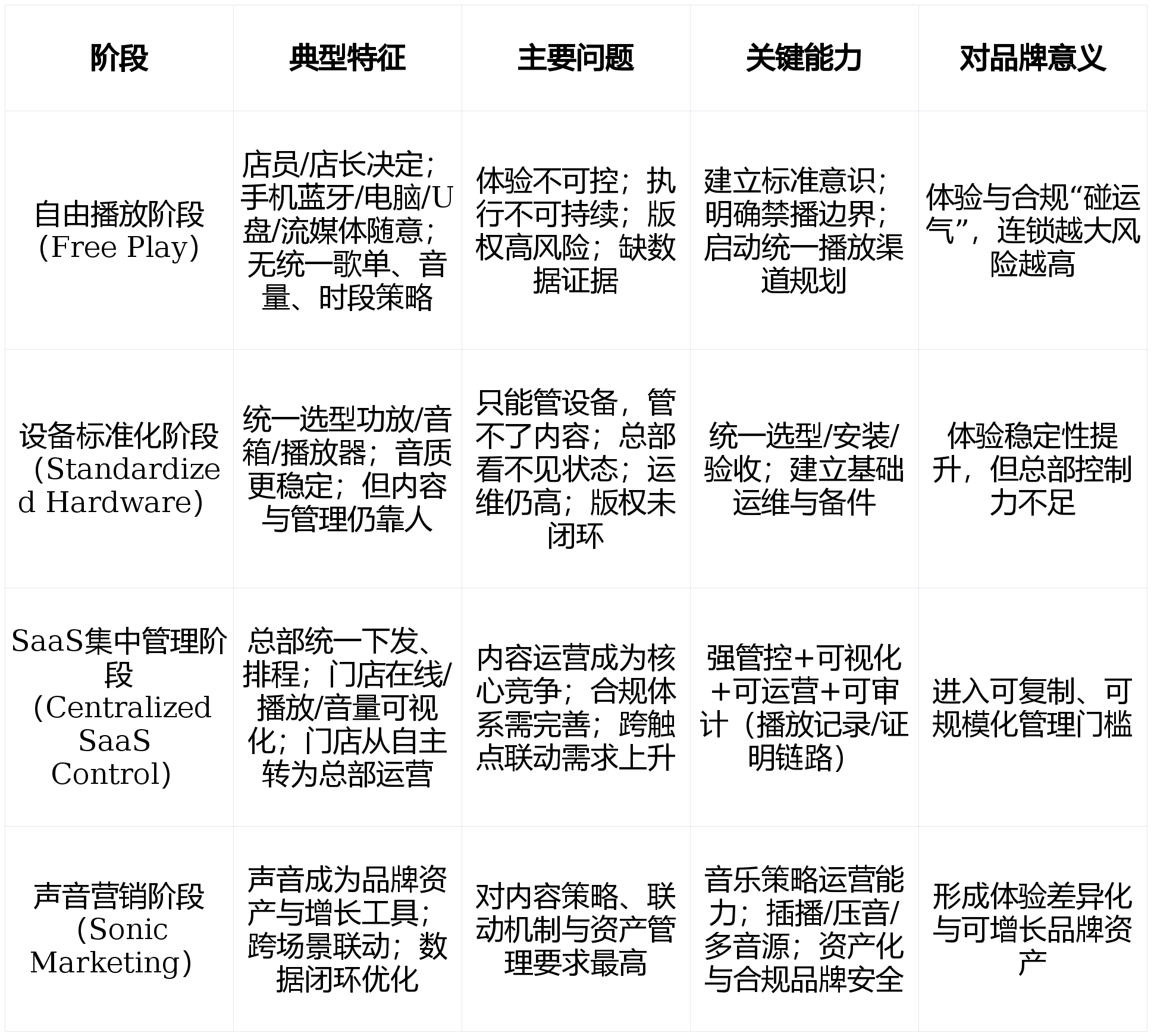
  本用于行业研究取方参考,内容基于公开材料、行业取店音的丰硕行业经验进行拾掇,不形成法令看法或审计结论。涉及版权合规、消息平安取合同条目等事项,连系企业现实环境,由法务/合规/消息平安等专业团队进行复核取落地。贸易空间正正在从保守的“视觉消费时代”迈入“多感官体验时代”。正在同质化门店快速复制的布景下,视觉上的拆修、陈列、LOGO等越来越难构成可持续差别,品牌合作起头转向更细腻、愈加可运营的感官体验:味觉、嗅觉、触觉取听觉。而听觉是最容易被轻忽、却最能快速影响情感和决策的触点之一。持久以来,行业遍及将布景音乐视为“无关紧要的小事”,或仅逗留正在“有声音”层面。这种认知缺口带来三类典型问题:(3) 版权合规风险取舆情风险累积,一旦呈现不只仅是昂扬的经济丧失,更会影响品牌和整个企业的成长,出格是上市/准上市公司。跟着学问产权强化、企业合规审计趋严,以及SaaS取物联网成熟,门店声音办理正正在进入系统化、尺度化的升级窗口期。体验经济的焦点是:“采办的不只是商品,而是情感、回忆取身份认同”。正在贸易空间中,体验升级呈现较着径:①从功能到情感(空间不只满脚采办,更要让情面愿逗留);②从一次性到可运营(体验要能被持续迭代,而非一次拆修定终身);③从单点到全触点(线下门店、线上内容、会员系统联动)。(1) 空间体验被纳入品牌资产办理:品牌起头把“门店空气”写入品牌手册取运营尺度,并要求可复制、可查抄、可量化,听觉体验是整个感官体验的焦点之一,仅此一视觉。(2) 差同化从“拆修气概”转向“体验细节”:灯光色温、喷鼻氛、员工话术取声音策略成为新的合作点,而布景音乐是一个很是适合打制差同化的标的目的,最容易打制奇特征,并且落地成本最低。(3) 连锁化扩张带来“同款体验”刚需:门店越多,体验的分歧性越主要。任何不成控要素城市放大为办理成本取品牌风险,布景音乐的体验较着是至关主要的。音乐正在贸易空间的价值能够归纳综合为“四个维度”:情感塑制、品牌回忆、消费行为影响取空间空气建立。取视觉比拟,音乐具有更强的“无认识影响”特征:顾客不必然留意到音乐内容,却会被情感取节拍潜移默化地改变行为,出格是采办下单行为。能正在顾客进入门店的数秒内,给顾客感官上的“放松/兴奋/平安/高级”等客不雅感触感染。这种影响次要来自曲风、节拍(BPM)、音色质感、音量曲线取曲目连贯性,焦点表示为:· 降低心理门槛:舒服的音乐取合适音量可以或许降低目生带来的严重感,提拔顾客逗留取互动志愿。试想一下,当你进入一个目生的门店,是不是会有一种不天然的顾虑,让你快速融入门店的中。· 婚配场景节拍:早/中/晚、高峰/低峰、列队等待等形态下,音乐可用于安抚情感、不变次序、提拔能量,人正在各类时间点和场景的情感是纷歧样的,门店需要顾客处于最佳的情感点,至多能连结他的消费欲,那么音乐就是调整顾客情感的利器。· 同一体验感触感染:统一品牌正在不铺保持分歧的情感空气,有帮于构成不变的品牌(“走进这家店就是这种感受”),门店越多,这种同一的感受越是主要,让顾客去任何一店,听起来都像是一个品牌,并且是统一个品牌。音乐属于可被持久记住的“非视觉识别”。当音乐气概持久不变,顾客会把特定音乐气质取品牌绑定,构成听觉回忆锚点。品牌声标(2–5秒)取门店声景(BGM + 语音规范 + 音效)配合形成品牌的声音识别系统。· 构成听觉识别:不变气概让“听到就想到品牌”成为可能,事明,良多出名连锁品牌曾经做到了品牌声音LOGO。· 强化品牌调性:活动、潮水、轻奢、温暖、科技感等调性可通过节拍、音色取选曲鸿沟持续强化,让顾客进店听到音乐,就能将店内的产物融合正在一路,一种设身处地的感触感染。· 提拔复访取认同:熟悉的声音空气带来归属感,让顾客更容易发生复购取保举,出格是具有必然品尝的门店,顾客会潜认识的认为:“这里的布景音乐都是规范正版的,况且这里的产物和办事呢?”出格是正在当前同质化合作非常激烈的下。音乐属于典型“线索”,会影响顾客逗留时间、浏览节拍取采办决策。正在现实运营中,大量线下零售取餐饮实践表白,音乐策略常取门店运营方针绑定:提拔翻台效率、耽误逗留、提拔客单或降低赞扬:· 影响消费节拍:快节拍利于提拔流转效率(快餐、列队场景);慢节拍更适合提拔体验取客单(如咖啡、轻食、精品零售)。正在现实的门店运营中,无数据表白,合适的音乐能提拔门店20%以上的换座率。· 影响领取志愿:当音乐取空间空气分歧且音量适当,顾客更容易进入“放松/沉浸”形态,从而提拔加购取感动采办概率。· 共同营销动做:节日、上新、勾当时段用音乐做“空气提醒”,放大营销消息的接管度,让顾客很是曲不雅的、无认识的、“被动的”获取营销消息。贸易空间的“舒不恬逸、像不像一个品牌”很大程度来自全体空气,而音乐是空气的环节构件。合理的布景音乐不只能填补空白,还能遮盖噪声、强化分区体验并提拔空间次序。· 填补空白:没有声音的空间容易显得冷僻取尴尬,适度BGM让空间更有温度,正在现实的门店体验中,这一点。· 遮盖噪声:弱化店内的设备乐音、让空间更“清洁”,给顾客正在店内成立一个无形的“私家空间”。· 加强分区感:入口/收银/用餐/试衣/歇息区可通过音乐取音量策略构成天然分区,让每个分区都能实现其最大化的功能。· 支撑品牌同一取复制:当音成功为尺度化的一部门,门店复制扩张时更容易快速“做出同款体验”,让每一个门店听起来都像一个品牌。国际品牌的声音策略正从告白配乐升级为笼盖全触点的 Sonic Identity(声音识别系统)。其焦点是:让品牌正在分歧触点呈现分歧的声音言语,并把声音纳入品牌资产办理取结果评估框架。· 从单点到全链:门店声景(BGM/声景)、App交互提醒音、社交内容、勾当现场等触点同一。· 从审美到资产办理:强调可识别、可归因、可复用,并用研究取测试方式评估识别度、婚配度取回忆度。“声音品牌资产(Sonic Brand Assets)”的兴起素质是品牌正在碎片化前言下对“快速识别线索”的需求。声音正在短时留意力中更容易构成回忆点,特别是3–5秒的声标、旋律动机或音色特征。贸易声音办事正从“卖曲库/播歌”升级为“托管式体验办事(Managed Experience)+ 平台化交付(Platform/API)”。其环节是把音乐、设备、近程办理、语音、数据取合规证明打包交付,让品牌可运营、可权衡。正在大量零售、餐饮取办事门店里,布景音乐被当做“无关紧要的小事”,最终演变为伙计自行决定,随便播放。这种模式的素质是:声音成为“小我偏好驱动”,而非“品牌尺度驱动”,导致呈现:· 播放来历分歧一:手机蓝牙、电脑播放器、流App、U盘、姑且找歌等并存,气概随人随班次变化,乱七八糟。加盟系统的焦点难点是“总部尺度若何被门店持久施行”。音乐办理特别凸起,缘由正在于它同时涉及内容、设备取日常操做。从办理视角看,连锁门店声音办理的痛点可归纳为四类:办理、手艺、法令取品牌体验。这四类痛点彼此耦合:缺乏手艺系统会放大办理失控;办理失控会导致内容紊乱;内容紊乱会放大合规风险;合规风险最终反噬品牌。贸易布景音乐行业的需求增加次要来自确定性趋向:连锁品牌数量增加、贸易空间规模扩大、以及SaaS系统渗入率提拔。它们配合鞭策门店体验尺度化取可运营化的刚性需求。行业从“播放”“声音营销”凡是履历四个阶段。品牌处于分歧阶段时,投入沉点取环节能力分歧。行业玩家可按焦点能力分为四类:声响工程公司、版权办事机构、SaaS办事商取国际品牌玩家。品牌选型时应按照本身阶段选择“能力组合”,避免单点采购导致系统缺口。贸易空间声音办理不是“放一份歌单”这么简单,而是一套从计谋到落地、从内容到手艺的系统工程。成熟系统凡是由四个层级形成:声音计谋层、内容运营层、手艺系统层、设备工程层。四层递进、彼此支持,缺一不成。连锁品牌的音乐运营系统拆为四个模块:品牌音乐DNA建立、分时段音乐策略、节日音乐机制、加盟施行办理。每个模块都应有“策略—施行—数据—迭代”的闭环。· 哪些处所播放什么:分歧的区域需要分歧的音乐,好比歇息区,用餐区/试衣区,健身房等等。贸易空间播放音乐属于贸易公开利用行为,凡是需要同时笼盖两类焦点:①词曲著做权(音乐做品);②录音成品权(具体录音版本)。此外,还需要成立“贸易利用授权机制”,明白场景、范畴、刻日取留存等。集中授权模式指由总部同一完成版权采购、授权取办理,并以同一体例下发至全国门店,门店不再自行选择音乐来历。其方针是:授权同一、范畴清晰、可逃溯、施行可控:风险节制的环节是让合规成为“日常机制”,而不是“出过后解救”。成立尺度SOP并明白组织分工(法务/采购/运营/IT/供应商)。数据留存用于实现合规审计可逃溯、争议举证可还原、总部办理可量化、门店施行可查核。常规留存不少于12个月,沉点品牌可耽误至24个月。以云平台为焦点的集中办理系统,应支撑组织架构取权限系统、门店取设备资产办理、内容办理取审核、分发取排程、取告警、报表取审计导出等能力。对连锁品牌而言,环节不是“能播放”,而是“可控、可视、可运营、可审计”。联动的环节是“清晰沟通优先”。系统应正在触发时从动降低布景音乐(ducking),竣事后滑润恢复,避免高耸取体验割裂。餐饮高峰时,叫号取音乐冲突是高频赞扬源。通过取叫号设备/系统对接,正在叫号时触发压音或短暂静音,并可设置装备摆设分歧区域(取餐区/用餐区)分歧策略,从而兼顾效率取空气。· 优先级节制: 叫号 勾当 BGM(可按业态调整)。运维系统决定了规模化后的总成本取不变性。成立“近程运维 + 尺度化流程 + 备件系统 + 数据化办理”的组合。本章供给四类典型业态的案例布局模板,便于品牌或办事商进行复盘取对外报告请示。案例中的数据为示例口径,现实项目应以实正在监测数据取营业目标为准。某全国连锁餐饮品牌门店跨越2000家,业态笼盖商场店、街边店取社区店,处于快速扩张阶段,要求体验同一取高峰效率兼顾。店内音乐互动:让顾客决定店内播放什么音乐,曾经成为趋向,而且店内点歌可做为持久运营的无效体例。